


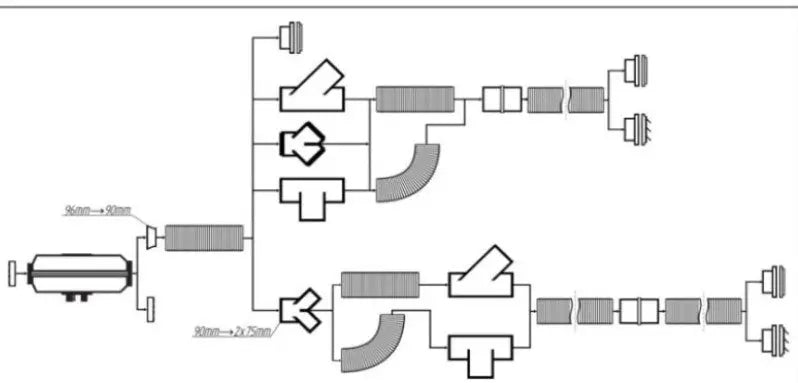
Gaine de chauffage ⌀ 60 mm
Créez votre circuit d'air pulsé dans votre van aménagé ou votre camping-car avec cette gaine de chauffage. Conçu en aluminium flexible et en feuille de plastique, elle permet de distribuer efficacement l'air chaud dans votre habitacle.

Gaine de chauffage ⌀ 60 mm
Prix de vente€7,00 EUR

